各学院:
为提高我校学生的公务员考试应试能力,帮助大家了解考试政策,掌握考试方法,学校近期联系了国内公职类考试培训机构展鹏教育,为我校学生免费开展一系列与公务员笔试相关的培训,现将有关事项通知如下:
一、培训对象:想报考2025、2024年公安、特警、各类公务员、事业单位、选调生等公职类岗位的学生。
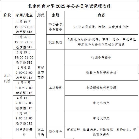
二、培训安排:3-4月份基础巩固阶段的培训内容、培训形式、培训时间、培训地点等具体安排详见下表。9-11月份实战、模拟、冲刺阶段的培训安排另行通知。

三、报名方式:请各学院组织本学院有意向考公务员的学生进行报名统计,并填写报名表(附件),于3月15日(周五)中午11:00前将报名表纸质版(需学院领导签字、加盖学院公章)报送到学生就业创业指导中心(南办公楼102),电子版请发送至462313574@qq.com。
注:请报名的学生扫描下方二维码加入“北体大2025年公务员笔试培训群”,并修改群昵称为“姓名+学院”,关于本次培训的相关事宜都会在群里通知。

附件:2025年公务员笔试培训报名表
学生就业创业指导中心
2024年3月12日