上海 2020年
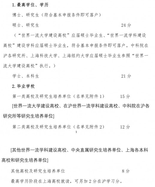
《2020年非上海生源应届普通高校毕业生进沪就业申请本市户籍评分办法》中明确规定了应届本科生、硕士生、博士生的落户条件。上海四大名校(上海交通大学、复旦大学、同济大学和华东师范大学)的应届毕业生只要符合基本条件就可以落户。“世界一流大学建设高校”应届硕士毕业生、“世界一流学科建设高校”建设学科应届硕士毕业生,符合基本申报条件即可落户。

上海人才引进落户申办条件
用人单位引进的人才在沪工作稳定且依法参加社会保险,符合下列条件之一的,可以申办本市常住户口:
(一)高层次人才
1.具有博士研究生学历并取得相应学位或具有高级专业技术职务任职资格的专业技术人员和管理人员。
2.获得省部级及以上政府表彰的人员。
3.列入省部级及以上人才培养计划的人选。
4.国家重大科技专项项目、国家重点研发计划项目和本市重大科技项目负责人及其团队核心成员。
(二)重点机构紧缺急需人才
1.重点机构所需的具有硕士研究生学历并取得相应学位的人员。
2.重点机构紧缺急需的具有本科及以上学历并取得相应学位的专业技术人员、管理人员和创新团队核心成员等核心业务骨干。
3.重点机构紧缺急需的具有国家二级职业资格证书或技能等级认定证书(技师)的技能类高技能人才。
重点机构是指本市重点产业、重点区域和基础研究领域经行业主管部门和重点区域推荐的用人单位,并实行名单管理和动态调整。
(三)高技能人才
1.获得中华技能大奖、全国技术能手称号、国务院特殊津贴、世界技能大赛奖项等荣誉的高技能人才。
2.取得国家一级职业资格证书或技能等级认定证书(高级技师)的技能类高技能人才。
3.取得国家二级职业资格证书或技能等级认定证书(技师)且获得国家及省部级以上技能竞赛奖励的技能类高技能人才。
(四)市场化创新创业人才
1.获得一定规模风险投资的创业人才及其团队核心成员。
2.在本市取得经过市场检验的显著业绩的创新创业中介服务人才及其团队核心成员。
3.在本市管理运营的风险投资资金达到一定规模且取得经过市场检验的显著业绩的创业投资管理运营人才及其团队核心成员。
4.市场价值达到一定水平的企业科技和技能人才。
5.取得显著经营业绩的企业家人才。
(五)专门人才和其他特殊人才
1.本市航运、文化艺术、体育、传统医学、农业技术及其他特殊行业紧缺急需的专门人才。
2.本市各区和重点区域自主审批的紧缺急需人才。
3.其他紧缺急需、确有特殊才能的人才。
市政府有关部门根据本市经济社会发展,及时调整人才引进重点支持范围。